Leetcode_hot100_2.两数相加
题目要求
-
给你两个 非空 的链表,表示两个非负的整数。它们每位数字都是按照 逆序 的方式存储的,并且每个节点只能存储 一位 数字。
-
请你将两个数相加,并以相同形式返回一个表示和的链表。
-
你可以假设除了数字 0 之外,这两个数都不会以 0 开头。
示例 1:

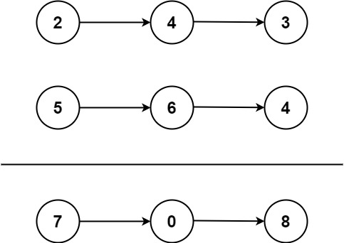
输入:l1 = [2,4,3], l2 = [5,6,4]
输出:[7,0,8]
解释:342 + 465 = 807.
示例 2:
输入:l1 = [0], l2 = [0]
输出:[0]
示例 3:
输入:l1 = [9,9,9,9,9,9,9], l2 = [9,9,9,9]
输出:[8,9,9,9,0,0,0,1]
模拟加法过程
遍历两个链表,逐个节点相加,并考虑进位的情况。
1 2 3 4 5 6 7 8 9 10 11 12 13 14 15 16 17 18 19 20 21 22 23 24 25 26
| class Solution { public ListNode addTwoNumbers(ListNode l1, ListNode l2) { ListNode dummy = new ListNode(0); ListNode cur = dummy; int carry = 0;
while (l1 != null || l2 != null) { int x = (l1 != null) ? l1.val : 0; int y = (l2 != null) ? l2.val : 0; int sum = x + y + carry;
carry = sum / 10; cur.next = new ListNode(sum % 10); cur = cur.next;
if (l1 != null) l1 = l1.next; if (l2 != null) l2 = l2.next; }
if (carry > 0) { cur.next = new ListNode(carry); }
return dummy.next; } }
|
- 时间复杂度:O(n)。
- 空间复杂度:O(n)。