2025.05.02
JavaWeb学习之JS&Vue
一、JavaScript
1.1 JavaScript简介
- Web标准也称为网页标准,由一系列的标准组成,大部分由万维网联盟(W3C)制定。
- 三个组成部分:
- HTML:负责网页的基本结构(页面元素和内容)
- CSS:负责网页的表现(样式和布局)
- JavaScript:负责网页的行为(交互和动态效果)
- JavaScript
- JavaScript (简称: JS) 是一门跨平台、 面向对象的脚本语言。是用来控制网页行为的,它能使网页可交互。
- JavaScript和Java是完全不同的语言, 不论是概念还是设计。但是基础语法类似。
- JavaScript在1995年由Brendan Eich发明,并于1997年成为ECMA标准。
- ECMAScript 6 (ES6)是最新的JavaScript版本(发布于2015年)。
1.2 JS引入方式
- 内部脚本:将JS代码定义在HTML页面中
- JavaScript代码必须放在<script></script>标签之间
- 在HTML文档中,可以在任意地方放置任意数量的<script>标签
- 一般会把脚本置于<body>元素的底部,可以改善显示速度
1 2 3
| <script> alert("Hello World!"); </script>
|
- 外部脚本:将JS代码放在外部JS文件中,然后引入到HTML页面中
- 外部JS文件中只包含JS代码,不包含<script>标签
- <script>标签的不能自闭合
1 2 3
| <script src="js/hello.js"></script>
alert("Hello World!"); // 弹出提示框
|
示例:
1 2 3 4 5 6 7 8 9 10 11 12 13 14 15 16 17 18 19
| <!DOCTYPE html> <html lang="en"> <head> <meta charset="UTF-8"> <meta name="viewport" content="width=device-width, initial-scale=1.0"> <title>JS-引入方式</title>
<script src="js/demo.js"></script> </head> <body> </body> </html>
|
实现效果:

1.3 JS基础语法
1.3.1 书写语法
- 区分大小写:与Java一样,变量名、函数名以及其他一切东西都是区分大小写的
- 每行结尾的分号可有可无
- 注释:
- 单行注释:// 注释内容
- 多行注释:/* 注释内容 */
- 大括号表示代码块
1 2 3 4
| if(count==3){ alert("count等于3"); }
|
- 输出语句
- 使用windows.alert()写入警告框
- 使用document.write()写入HTML输出
- 使用console.log()写入浏览器控制台
示例:
1 2 3 4 5 6 7 8 9 10 11 12 13 14 15 16 17 18 19
| <!DOCTYPE html> <html lang="en"> <head> <meta charset="UTF-8"> <meta name="viewport" content="width=device-width, initial-scale=1.0"> <title>JS-基本语法</title> </head> <body> <script> window.alert("Hello JavaScript");
document.write("Hello JavaScript");
console.log("Hello JavaScript"); </script>
</body> </html>
|
实现效果:

1.3.2 变量
- JavaScript中用var关键字来声明变量
- JavaScript是一门弱类型语言,变量可以存放不同类型的值
- 变量名需要遵守以下规则:
- 变量名只能包含字母、数字、下划线和美元符号($)
- 变量名不能以数字开头
- 建议使用驼峰命名
- 特点
- ECMAScript 6引入了let和const关键字来声明变量
- let:块级作用域,不能重复定义
- const:常量,声明后不能修改,必须初始化
示例:
1 2 3 4 5 6 7 8 9 10 11 12 13 14 15 16 17 18 19 20 21 22 23 24 25 26
| <!DOCTYPE html> <html lang="en"> <head> <meta charset="UTF-8"> <meta name="viewport" content="width=device-width, initial-scale=1.0"> <title>Document</title> </head> <body>
<script> var x = 10; x = "张三";
alert(x);
{ let y = 20; }
const z = 30;
</script>
</body> </html>
|
1.3.3 数据类型
- JavaScript中分为:原始类型和引用类型
- 原始类型:
- Number:数字类型,整数和浮点数都属于数字类型
- String:字符串类型,用单引号或双引号括起来的字符序列
- Boolean:布尔类型,只有true和false两个值
- Undefined:未定义类型,表示变量未赋值时的状态
- Null:空类型,表示变量没有值或对象不存在
- Symbol:符号类型,表示唯一的值(ES6新增)
- 使用typeof操作符可以查看变量的数据类型
示例:
1 2 3 4 5 6 7 8 9 10 11 12 13 14 15 16 17 18 19 20 21 22 23 24
| <!DOCTYPE html> <html lang="en"> <head> <meta charset="UTF-8"> <meta name="viewport" content="width=device-width, initial-scale=1.0"> <title>JS-数据类型</title> </head> <body> <script> alert(typeof 3); alert(typeof 3.14);
alert(typeof "Hello World!");
alert(typeof true);
alert(typeof null);
var a ; alert(typeof a); </script> </body> </html>
|
- 运算符
- 算术运算符:+、-、*、/、%、++、–
- 赋值运算符:=、+=、-=、*=、/=、%=
- 比较运算符:==、===、!=、!==、>、<、>=、<=
- 逻辑运算符:&&(与)、||(或)、!(非)
- 位运算符:&(与)、|(或)、^(异或)、~(非)、<<(左移)、>>(右移)
- 三元运算符:条件表达式 ? true_value : false_value
- 类型转换
- 字符串类型转为数字:
- 将字符串字面值转为数字。 如果字面值不是数字,则转为NaN
- 其他类型转为boolean:
- Number: 0和NaN为false,其他均转为true
- String: 空字符串为false,其他均转为true
- Null 和undefined:均转为false
示例:
1 2 3 4 5 6 7 8 9 10 11 12 13 14 15 16 17 18 19 20 21 22 23 24 25 26 27 28 29 30 31 32 33 34 35 36 37 38 39 40 41 42 43 44 45 46
| <!DOCTYPE html> <html lang="en"> <head> <meta charset="UTF-8"> <meta name="viewport" content="width=device-width, initial-scale=1.0"> <title>JS-运算符</title> </head> <body> <script> var age = 20; var _age = "20"; var $age = 20;
alert(age == _age); alert(age === _age); alert(age == _age);
alert(parseInt("20")); alert(parseInt("20abc")); alert(parseInt("abc20"));
if(0){ alert("0 转换为false"); } if(NaN){ alert("NaN 转换为false"); } if(-1){ alert("除0和NaN其他数字都转换为false"); }
if(""){ alert("空字符串转换为false"); } if(null){ alert("null 转换为false"); } if(undefined){ alert("undefined 转换为false"); } </script>
</body> </html>
|
1.3.4 流程控制语句
- if…else if…else
- switch
- for
- while
- do…while
1.4 JS函数
- 介绍:函数(方法)是被设计为执行特定任务的代码块。
- 定义:
- 方式一:JavaScript函数通过function关键字进行定义,语法为:
1 2 3 4
| function 函数名称(参数列表) { return 返回值; }
|
- 方式二:函数表达式,语法为:
1 2 3 4
| var 函数名称 = function(参数列表) { return 返回值; }
|
- 方式三:箭头函数,语法为:
1 2 3 4
| var 函数名称 = (参数列表) => { return 返回值; }
|
- 注意:
- 形式参数不需要类型。 因为JavaScript是弱类型语言
- 返回值也不需要定义类型, 可以在函数内部直接使用return返回即可
- 调用:函数名称(实际参数列表)
示例:
1 2 3 4 5 6 7 8 9 10 11 12 13 14 15 16 17 18 19 20 21 22 23 24 25 26 27 28 29
| <!DOCTYPE html> <html lang="en"> <head> <meta charset="UTF-8"> <meta name="viewport" content="width=device-width, initial-scale=1.0"> <title>JS-函数</title> </head> <body> <script> function add(x, y) { return x + y; }
var result = add(5, 10); alert(result);
var add = function(x, y) { return x + y; }
var result = add(5, 10); alert(result); </script>
</body> </html>
|
1.5 JS对象
1.5.1 Array
1.5.2 String
- String字符串对象创建方式有两种
- 方式一:使用String()构造函数创建字符串对象
1
| var str = new String(字符串);
|
- 属性:
- length:字符串的长度,表示字符串中字符的个数
- 方法:
- charAt():返回指定位置的字符
- indexOf():返回指定字符在字符串中第一次出现的位置
- trim():去除字符串两端的空格
- substring():提取字符串中两个指定索引号之间的字符串
1.5.3 JSON
- JavaScript自定义对象
- 定义格式:
1 2 3 4 5 6 7 8 9 10
| var obj = { 属性1: 值1, 属性2: 值2, 方法1: function() { }, 方法2: () { } };
|
- 调用格式:
- JSON(JavaScript Object Notation)是一种轻量级的数据交换格式,易于人阅读和编写,同时也易于机器解析和生成。JSON是基于JavaScript的一个子集,使用文本格式来存储和表示数据。
- 由于其语法简单,层次结构鲜明,现多用于数据载体,在网络中进行数据传输
- JSON格式:
- 对象:由键值对组成,键必须是字符串,值可以是任意类型
- 数组:由值组成,可以是任意类型的值
- JSON对象:
- JSON.parse():将JSON字符串转换为JavaScript对象
- JSON.stringify():将JavaScript对象转换为JSON字符串

1.5.4 BOM
1.5.5 DOM
-
DOM(Document Object Model)文档对象模型,表示HTML和XML文档的结构化表示
-
将标记语言的各个组成部分封装为对应的对象
- Document:整个文档对象
- Element:元素对象
- Attribute:属性对象
- Text:文本对象
- Comment:注释对象
-
DOM树:
- DOM树是一个树形结构,表示文档的层次结构
- 根节点:document对象
- 子节点:元素对象、文本对象、属性对象等

-
DOM是W3C的标准,定义了访问HTML和XML文档的标准,分为3个不同的部分
- Core DOM:表示所有文档的标准模型
- Document:整个文档对象
- Element:元素对象
- Attribute:属性对象
- Text:文本对象
- Comment:注释对象
- XML DOM:表示XML文档的标准模型
- HTML DOM:表示HTML文档的标准模型
- Image:<img>
- Button:<input type=“button”>
-
HTML中的Element对象可以通过Document对象获取,而Document对象可以通过Window对象获取
-
Document对象中提供了以下获取Element元素对象的函数:
- 根据id属性值获取,返回单个Element对象
- var h1 = document.getElementById(“h1”);
- 根据标签名获取,返回一个Element对象数组
- var divs = document.getElementsByTagName(“div”);
- 根据name属性值获取,返回一个Element对象数组
- var hobbys = document.getElementsByName(“hobby”);
- 根据class属性值获取,返回一个Element对象数组
- var clss = document.getElementsByClassName(“cls”);
示例:
1 2 3 4 5 6 7 8 9 10 11 12 13 14 15 16 17 18 19 20 21 22 23 24 25 26 27 28 29 30 31 32 33 34 35 36 37 38 39 40 41
| <!DOCTYPE html> <html lang="en"> <head> <meta charset="UTF-8"> <meta http-equiv="X-UA-Compatible" content="IE=edge"> <meta name="viewport" content="width=device-width, initial-scale=1.0"> <title>JS-对象-DOM</title> </head>
<body> <img id="h1" src="img/off.gif"> <br><br>
<div class="cls">传智教育</div> <br> <div class="cls">黑马程序员</div> <br>
<input type="checkbox" name="hobby"> 电影 <input type="checkbox" name="hobby"> 旅游 <input type="checkbox" name="hobby"> 游戏 </body>
<script>
var divs = document.getElementsByTagName("div"); divs[0].innerHTML = "传智教育666"; </script> </html>
|
1.5.6 DOM案例
- 通过DOM操作完成如下效果实现
- 点亮灯泡
- 将所有的div标签的标签体内容后面加上very good
- 使所有的复选框呈现被选中状态

实现代码:
1 2 3 4 5 6 7 8 9 10 11 12 13 14 15 16 17 18 19 20 21 22 23 24 25 26 27 28 29 30 31 32 33 34 35 36 37 38 39
| <!DOCTYPE html> <html lang="en"> <head> <meta charset="UTF-8"> <meta http-equiv="X-UA-Compatible" content="IE=edge"> <meta name="viewport" content="width=device-width, initial-scale=1.0"> <title>JS-对象-DOM-案例</title> </head>
<body> <img id="h1" src="img/off.gif"> <br><br>
<div class="cls">传智教育</div> <br> <div class="cls">黑马程序员</div> <br>
<input type="checkbox" name="hobby"> 电影 <input type="checkbox" name="hobby"> 旅游 <input type="checkbox" name="hobby"> 游戏 </body>
<script> var img = document.getElementById("h1") img.src = "img/on.gif";
var divs = document.getElementsByTagName("div"); for (var i = 0; i < divs.length; i++) { divs[i].innerHTML += "<font color='red'>very good</font>"; }
var hobbys = document.getElementsByName("hobby"); for (var i = 0; i < hobbys.length; i++) { hobbys[i].checked = true; }
</script> </html>
|
2025.05.03
1.6 JS事件监听
- 事件:HTML事件是发生在HTML元素上的“事情”,比如:
- 事件监听:JavaScript可以在事件被侦测到时执行代码
1.6.1 事件绑定
- 方式一:通过HTML标签中的事件属性进行绑定
1 2 3 4 5 6 7
| <input type="button" onclick="on()" value="按钮">
<script> function on() { alert("按钮被点击了!"); } </script>
|
- 方式二:通过DOM元素属性进行绑定
1 2 3 4 5 6 7
| <input type="button" id="btn" value="按钮">
<script> document.getElementById("btn").onclick = function() { alert("按钮被点击了!"); } </script>
|
1.6.2 常见事件

示例:
1 2 3 4 5 6 7 8 9 10 11 12 13 14 15 16 17 18 19 20 21 22 23 24 25 26 27 28 29 30 31 32 33 34 35 36 37 38 39 40 41 42 43 44 45 46 47 48 49 50 51 52 53 54 55 56 57 58 59 60 61 62 63 64 65 66 67 68 69 70 71 72 73 74 75 76 77 78 79 80 81 82 83 84 85 86 87
| <!DOCTYPE html> <html lang="en"> <head> <meta charset="UTF-8"> <meta http-equiv="X-UA-Compatible" content="IE=edge"> <meta name="viewport" content="width=device-width, initial-scale=1.0"> <title>JS-事件-常见事件</title> </head>
<body onload="load()">
<form action="" style="text-align: center;" onsubmit="subfn()"> <input type="text" name="username" onblur="bfn()" onfocus="ffn()" onkeydown="kfn()"> <input id="b1" type="submit" value="提交">
<input id="b1" type="button" value="单击事件" onclick="fn1()"> </form>
<br><br><br>
<table width="800px" border="1" cellspacing="0" align="center" onmouseover="over()" onmouseout="out()"> <tr> <th>学号</th> <th>姓名</th> <th>分数</th> <th>评语</th> </tr> <tr align="center"> <td>001</td> <td>张三</td> <td>90</td> <td>很优秀</td> </tr> <tr align="center"> <td>002</td> <td>李四</td> <td>92</td> <td>优秀</td> </tr> </table>
</body>
<script> function load(){ console.log("页面加载完成...") }
function fn1(){ console.log("我被点击了..."); }
function bfn(){ console.log("失去焦点..."); }
function ffn(){ console.log("获得焦点..."); }
function kfn(){ console.log("键盘被按下了..."); }
function over(){ console.log("鼠标移入了...") }
function out(){ console.log("鼠标移出了...") }
function subfn(){ alert("表单被提交了..."); }
</script> </html>
|
1.6.3 案例
- 需求:通过事件监听及DOM操作,完成如下效果实现:
- 点击“点亮”按钮电量灯泡,点击“熄灭”按钮熄灭灯泡
- 输入框鼠标聚焦后展示小写,鼠标离焦后展示大写
- 点击“全选”按钮使所有复选框呈现被选中的状态,点击“反选”按钮使所有复选框呈现取消勾选的状态

实现代码:
1 2 3 4 5 6 7 8 9 10 11 12 13 14 15 16 17 18 19 20 21 22 23 24 25 26 27 28 29 30 31 32 33 34 35 36 37 38 39 40 41 42 43 44 45 46 47 48 49 50 51 52 53 54 55 56 57 58 59 60 61 62 63 64 65 66 67 68 69 70
| <!DOCTYPE html> <html lang="en"> <head> <meta charset="UTF-8"> <meta http-equiv="X-UA-Compatible" content="IE=edge"> <meta name="viewport" content="width=device-width, initial-scale=1.0"> <title>JS-事件-案例</title> </head> <body>
<img id="light" src="img/off.gif"> <br>
<input type="button" value="点亮" onclick="on()"> <input type="button" value="熄灭" onclick="off()">
<br> <br>
<input type="text" id="name" value="ITCAST" onfocus="lower()" onblur="upper()"> <br> <br>
<input type="checkbox" name="hobby"> 电影 <input type="checkbox" name="hobby"> 旅游 <input type="checkbox" name="hobby"> 游戏 <br>
<input type="button" value="全选" onclick="checkAll()"> <input type="button" value="反选" onclick="reverse()">
</body>
<script>
function on(){ document.getElementById("light").src = "img/on.gif"; }
function off(){ document.getElementById("light").src = "img/off.gif"; }
function lower(){ var input = document.getElementById("name"); input.value = document.getElementById("name").value.toLowerCase(); }
function upper(){ var input = document.getElementById("name"); input.value = document.getElementById("name").value.toUpperCase(); }
function checkAll(){ var checkboxes = document.getElementsByName("hobby"); for(var i=0; i<checkboxes.length; i++){ checkboxes[i].checked = true; } }
function reverse(){ var checkboxes = document.getElementsByName("hobby"); for(var i=0; i<checkboxes.length; i++){ checkboxes[i].checked = !checkboxes[i].checked; } } </script> </html>
|
二、Vue
2.1 Vue简介
- Vue是一套前端框架,免除原生JavaScript中繁琐的DOM操作,简化了前端开发的流程
- 基于MVVM(Model-View-ViewModel)设计模式,实现数据的双向绑定,将编程的关注点放在数据上
- 官网:https://v2.cn.vuejs.org/
- 插值表达式
示例:
1 2 3 4 5 6 7 8 9 10 11 12 13 14 15 16 17 18 19 20 21 22 23 24 25 26 27
| <!DOCTYPE html> <html lang="en"> <head> <meta charset="UTF-8"> <meta http-equiv="X-UA-Compatible" content="IE=edge"> <meta name="viewport" content="width=device-width, initial-scale=1.0"> <title>Vue-快速入门</title> <script src="js/vue.js"></script> </head> <body>
<div id="app"> <input type="text" v-model="message"> {{ message }} </div>
</body> <script> new Vue({ el: "#app", data: { message: "Hello Vue!" } }) </script> </html>
|
2.2 Vue常用指令
- 指令:HTML标签上带有v-前缀的特殊属性,不同指令具有不同含义,例如:v-if、v-show、v-for等
- 常用指令:
| 指令 |
作用 |
| v-bind |
为HTML标签绑定属性值,如设置href、css样式等 |
| v-model |
在表单元素上创建双向数据绑定 |
| v-on |
为HTML标签绑定事件 |
| v-if |
条件性的渲染某元素,判定为true时渲染,否则不渲染 |
| v-else-if |
条件性的渲染某元素,判定为true时渲染,否则不渲染 |
| v-else |
条件性的渲染某元素,判定为true时渲染,否则不渲染 |
| v-show |
根据条件展示某元素,区别在于切换的是display属性的值 |
| v-for |
列表渲染,遍历容器的元素或者对象的属性 |
2.2.1 v-bind&v-model

2.2.2 v-on

2.2.3 v-if&v-show

2.2.4 v-for

2.3 Vue案例
- 需求:通过Vue完成表格数据的渲染展示

实现代码:
1 2 3 4 5 6 7 8 9 10 11 12 13 14 15 16 17 18 19 20 21 22 23 24 25 26 27 28 29 30 31 32 33 34 35 36 37 38 39 40 41 42 43 44 45 46 47 48 49 50 51 52 53 54 55 56 57 58 59 60 61 62 63 64 65 66 67 68 69 70 71 72 73 74 75 76
| <!DOCTYPE html> <html lang="en"> <head> <meta charset="UTF-8"> <meta http-equiv="X-UA-Compatible" content="IE=edge"> <meta name="viewport" content="width=device-width, initial-scale=1.0"> <title>Vue-指令-案例</title> <script src="js/vue.js"></script> </head> <body> <div id="app"> <table border="1" cellspacing="0" width="60%"> <tr> <th>编号</th> <th>姓名</th> <th>年龄</th> <th>性别</th> <th>成绩</th> <th>等级</th> </tr>
<tr align="center" v-for="(user, index) in users"> <td>{{index + 1}}</td> <td>{{user.name}}</td> <td>{{user.age}}</td> <td> <span v-if="user.gender == 1">男</span> <span v-if="user.gender == 2">女</span> </td> <td>{{user.score}}</td> <td> <span v-if="user.score >= 85">优秀</span> <span v-else-if="user.score >= 60">及格</span> <span style="color: red;" v-else>不及格</span> </td> </tr> </table>
</div>
</body>
<script> new Vue({ el: "#app", data: { users: [{ name: "Tom", age: 20, gender: 1, score: 78 },{ name: "Rose", age: 18, gender: 2, score: 86 },{ name: "Jerry", age: 26, gender: 1, score: 90 },{ name: "Tony", age: 30, gender: 1, score: 52 }] }, methods: { }, }) </script> </html>
|
实现效果:

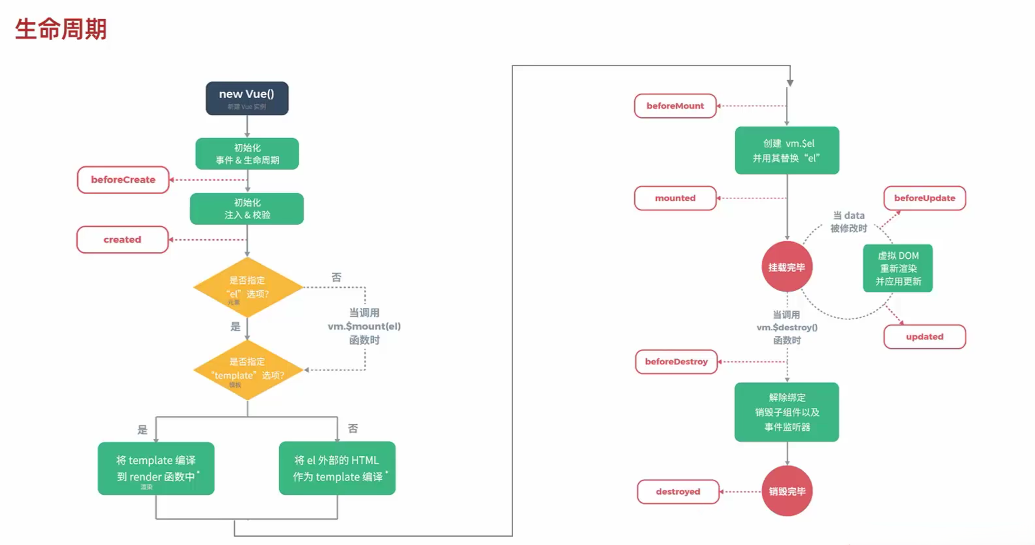
2.4 Vue生命周期
- 生命周期:指一个对象从创建到销毁的整个过程
- 生命周期的八个阶段:每触发一个生命周期,会自动执行一个生命周期方法(钩子)
- mounted:挂载完成,Vue初始化成功,HTML页面渲染成功。(发送请求到服务端,加载数据)
| 状态 |
阶段周期 |
| beforeCreate |
创建前 |
| created |
创建后 |
| beforeMount |
挂载前 |
| mounted |
挂载完成 |
| beforeUpdate |
更新前 |
| updated |
更新后 |
| beforeDestory |
销毁前 |
| destoryed |
销毁后 |

mounted示例:
1 2 3 4 5 6 7 8 9 10 11 12 13 14 15 16 17 18 19 20 21 22 23 24 25 26 27 28 29 30
| <!DOCTYPE html> <html lang="en"> <head> <meta charset="UTF-8"> <meta http-equiv="X-UA-Compatible" content="IE=edge"> <meta name="viewport" content="width=device-width, initial-scale=1.0"> <title>Vue-指令-v-for</title> <script src="js/vue.js"></script> </head> <body> <div id="app">
</div> </body> <script> new Vue({ el: "#app", data:{ }, methods: { }, mounted () { alert("vue挂载完成,发送请求到服务端") } }) </script> </html>
|
2025.05.04
三、Ajax
3.1 Ajax简介
示例:
1 2 3 4 5 6 7 8 9 10 11 12 13 14 15 16 17 18 19 20 21 22 23 24 25 26 27 28 29 30 31 32 33
| <!DOCTYPE html> <html lang="en"> <head> <meta charset="UTF-8"> <meta http-equiv="X-UA-Compatible" content="IE=edge"> <meta name="viewport" content="width=device-width, initial-scale=1.0"> <title>原生Ajax</title> </head> <body> <input type="button" value="获取数据" onclick="getData()">
<div id="div1"></div> </body> <script> function getData(){ var xmlHttpRequest = new XMLHttpRequest(); xmlHttpRequest.open('GET','http://yapi.smart-xwork.cn/mock/169327/emp/list'); xmlHttpRequest.send(); xmlHttpRequest.onreadystatechange = function(){ if(xmlHttpRequest.readyState == 4 && xmlHttpRequest.status == 200){ document.getElementById('div1').innerHTML = xmlHttpRequest.responseText; } } } </script> </html>
|
3.2 Axios
- Axios对原生的Ajax进行了封装,简化了Ajax的使用,快速开发
- 官网:https://axios-http.cn/
- 使用:
- 引入axios.js文件
- 使用Axios发送请求,并获取响应结果
- 请求方式别名
- axios.get(url[, config])
- axios.delete(url[, config])
- axios.post(url[, data[, config]])
- axios.put(url[, data[, config]])
示例:
1 2 3 4 5 6 7 8 9 10 11 12 13 14 15 16 17 18 19 20 21 22 23 24 25 26 27 28 29 30 31 32 33 34 35 36 37 38 39 40 41 42 43 44 45 46 47 48
| <!DOCTYPE html> <html lang="en"> <head> <meta charset="UTF-8"> <meta http-equiv="X-UA-Compatible" content="IE=edge"> <meta name="viewport" content="width=device-width, initial-scale=1.0"> <title>Ajax-Axios</title> <script src="js/axios-0.18.0.js"></script> </head> <body> <input type="button" value="获取数据GET" onclick="get()">
<input type="button" value="删除数据POST" onclick="post()">
</body> <script> function get(){
axios.get("http://yapi.smart-xwork.cn/mock/169327/emp/list").then(result => { console.log(result.data); }) }
function post(){
axios.post("http://yapi.smart-xwork.cn/mock/169327/emp/deleteById","id=1").then(result => { console.log(result.data); }) } </script> </html>
|
3.3 Axios案例

实现代码:
1 2 3 4 5 6 7 8 9 10 11 12 13 14 15 16 17 18 19 20 21 22 23 24 25 26 27 28 29 30 31 32 33 34 35 36 37 38 39 40 41 42 43 44 45 46 47 48 49 50 51 52 53 54 55
| <!DOCTYPE html> <html lang="en"> <head> <meta charset="UTF-8"> <meta http-equiv="X-UA-Compatible" content="IE=edge"> <meta name="viewport" content="width=device-width, initial-scale=1.0"> <title>Ajax-Axios-案例</title> <script src="js/axios-0.18.0.js"></script> <script src="js/vue.js"></script> </head> <body> <div id="app"> <table border="1" cellspacing="0" width="60%"> <tr> <th>编号</th> <th>姓名</th> <th>图像</th> <th>性别</th> <th>职位</th> <th>入职日期</th> <th>最后操作时间</th> </tr>
<tr align="center" v-for="(emp,index) in emps"> <td>{{index + 1}}</td> <td>{{emp.name}}</td> <td> <img :src="emp.image" width="70px" height="50px"> </td> <td> <span v-if="emp.gender == 1">男</span> <span v-if="emp.gender == 2">女</span> </td> <td>{{emp.job}}</td> <td>{{emp.entrydate}}</td> <td>{{emp.updatetime}}</td> </tr> </table> </div> </body> <script> new Vue({ el: "#app", data: { emps:[] }, mounted () { axios.get("http://yapi.smart-xwork.cn/mock/169327/emp/list").then(result => { this.emps = result.data.data; }) } }); </script> </html>
|
四、前端工程化
4.1 前后端分离开发
- 流程:
- 需求分析
- 接口定义(API接口文档)
- 前后端并行开发(遵守规范)
- 测试(前端测试、后端测试)
- 前后端联调测试

4.2 前端工程化
- 前端工程化是指在企业级的前端项目开发中,把前端开发所需的工具、技术、流程、经验等进行规范化、标准化

4.3 环境准备
- Vue-cli是Vue官方提供的一个脚手架,用于快速生成一个Vue项目的基本结构
- Vue-cli提供了如下功能:
- 统一的目录结构
- 本地调试
- 热部署
- 单元测试
- 集成打包上线
- 依赖环境:NodeJS
- Vue项目-目录结构

4.4 Vue项目开发流程


4.5 Element
4.6 Vue路由
- Vue Router是Vue.js的官方路由
- 组成:
- VueRouter:路由器类,根据路由请求在路由视图中动态渲染选中的组件
- <router-link>:请求链接组件,浏览器会解析成<a>
- <router-view>:动态视图组件,用来渲染展示与路由对应的组件

- 安装Vue Router(在当前工程的目录下),在命令行执行指令:
- npm install vue-router@3.5.3
- 定义路由
1 2 3 4 5 6 7 8 9 10 11 12 13 14 15 16 17
| const routes = [ { path: '/', redirect: '/emp' }, { path: '/emp', name: 'emp', component: () => import('../views/tlias/EmpView.vue') }, { path: '/dept', name: 'dept', component: () => import('../views/tlias/DeptView.vue') } ]
|
4.7 打包
- 运行build命令,打包项目
- 打包完成后,dist目录下会生成一个index.html文件和一个静态资源文件夹,index.html是项目的入口文件,静态资源文件夹中存放的是项目的静态资源文件
- Nginx部署
- 介绍: Nginx是-款轻量级的Web服务器/反向代理服务器及电子邮件(IMAP/POP3)代理服务器。其特点是占有内存少,并发能力强
- 官网:http://nginx.org/
- 部署:将打包好的dist目录下的文件,复制到nginx安装目录的html目录下
- 启动:双击nginx.exe文件,启动Nginx服务器,默认占用80端口,如果80端口号被占用,可以在nginx.conf文件中修改端口号
参考资料:
[1] 黑马程序员Java零基础视频教程_下部